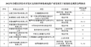
根据《合肥经济技术开发区支持软件和集成电路产业发展若干政策》(合经区管〔2022〕195号)、《合肥经济技术开发区支持软件和集成电路产业发展若干政策实施细则》(合经区投促〔2023〕2号)等有关文件规定,现对2022年合肥经济技术开发区支持软件和集成电路产业发展若干政策拟兑现资金明细表进行公示,公示期7天(2023年11月15日至2023年11月21日)。
咨询电话:投促局 63679075、63679085
监察室电话:63679097
合肥经济技术开发区投资促进局
2023年11月15日
附件
