各市科技局,各有关单位:
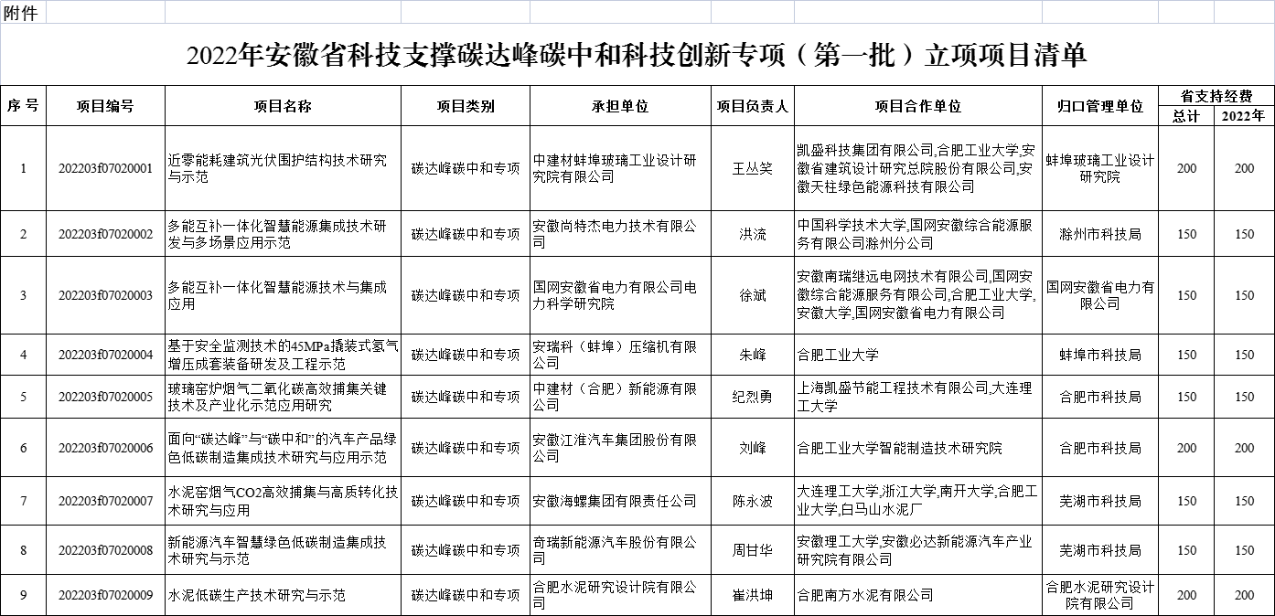
根据《支持科技创新若干政策》(皖政〔2017〕52号)和《安徽省科技重大专项项目管理办法》(皖科资〔2019〕33号)有关规定,经组织申报、评审,现将2022年安徽省科技支撑碳达峰碳中和科技创新专项(第一批)项目计划下达给你们。本批计划共安排项目9项,省财政资助资金1500万元,2022年全部拨款到位。
请各项目承担单位登录省科技厅网站科技计划项目管理系统(http://kjgl.ahinfo.org.cn/egrantweb/),在厅归口管理处室和项目归口管理单位指导下填写项目任务书,明确各方责任、权利和目标任务等。任务书在网上审核通过后,在线打印一式5份报送归口管理单位,由归口管理单位于2022年1月7日前统一送省政务中心科技厅窗口受理。
请各市科技局、各有关单位要按照省科技重大专项项目和资金管理有关规定,认真做好项目组织实施工作。
社会发展科技处:0551-62678552;
资源配置与管理处:0551-64691013;
省政务中心科技厅窗口:0551-62999803;
省科技情报所网络信息中心技术支持:0551-62654951。
特此通知。
附件:2022年安徽省科技支撑碳达峰碳中和科技创新专项(第一批)立项项目清单
安徽省科学技术厅
2021年12月7日
