各市、省直管县(市)市场监管局:
一、鼓励相关单位先行先试。省局支持鼓励符合条件的相关高校、科研院所、国有大型企业和产业园区管委会根据自身条件积极实施“安徽省实施专利转化专项计划助力中小企业创新发展项目”,安排人员,筹集经费,制定方案,组织实施,取得实效。并对照《安徽省实施专利转化专项计划助力中小企业创新发展项目及要求表》,认真填写《安徽省实施专利转化专项计划助力中小企业创新发展项目》,报辖区市市场监管局审核推荐,汇总后统一于12月31日前报省市场监管局。中央驻皖单位和省属企业通过辖区市市场监管局汇总报。
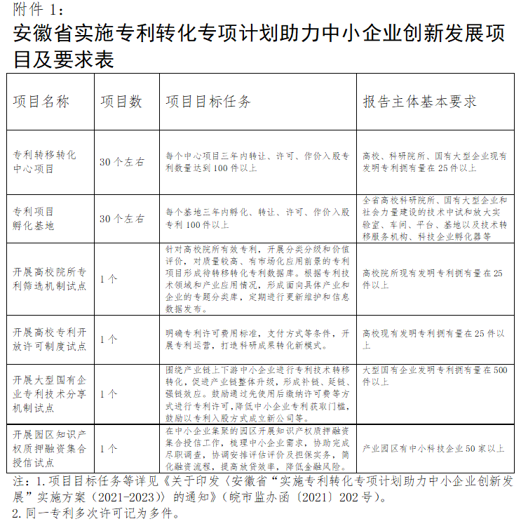
二、制定专利转化专项计划细化方案。省局梳理了全省百所高校、百个科研院所、百家国企和万家中小科技企业名单资料刻录成光盘发各市局工作中参考。各市局应结合实际制定“实施方案”细化方案,认真梳理辖区中小科技企业专利技术需求,认真组织高校、科研院所、国有企业和专利代理机构与中小科技企业专利技术对接,认真谋划辖区专利转移转化中心、专利项目孵化基地和专利转化试点项目(试点项目选报一个)。各市局组织上报专利转移转化中心、专利项目孵化基地和专利转化试点项目各1个以上,与辖区“实施方案”细化方案一并于12月31日前报省市场监管局。
三、积极宣传、做好动员。时间紧任务重,请各市局、直管县(市)市场监管局知识产权运用促进科做好宣传发动,将本通知发到符合条件的高校、科研院所、国有大型企业和产业园区管委会。请各市局知识产权运用科制定切实可行的专利转化专项计划细化方案,组织好实施。请分管局领导靠前指挥,做好统筹协调,谋划好辖区优势项目的布局,提交高水平“安徽省实施专利转化专项计划助力中小企业创新发展项目”报告。省局将组织专家评审,对入选项目省局将在争取经费后择优奖补。
联系人:操诚 电话:0551-63356039
赵静 电话:0551-63356165
邮箱:anszscqyycjc@163.com
