为深化数字技术在各行各业的应用,形成示范引领作用,进一步推动我市数字经济蓬勃发展,今年年初,市数据资源局组织开展了面向全市的数字经济经典应用场景征集活动。
近日,从合肥市数据资源局获悉,该局在面向全市广泛征集的基础上,遴选出83个领域覆盖面广、技术前沿性好、创新产品带动力强的数字经济经典应用场景并予以发布。
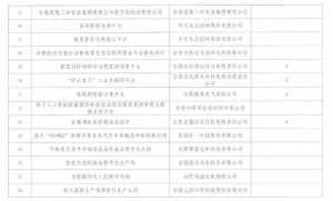
据了解,本次征集共收到80家企业申报的83个应用场景,其中有市级认定的大数据企业35家。本次发布的经典应用场景,分行业看,覆盖工业、农业、服务业、建筑业等领域;分技术类型看,覆盖大数据、人工智能、物联网、5G等新兴数字化技术。例如江汽集团轻型商用车绿色智能工厂;安徽农信“猪联网”生猪产业数智生态服务平台;安徽德拓数字化审图系统;“线上淮河路”智慧街区平台等。
据介绍,此次发布的83个数字经济经典应用场景覆盖面广、技术前沿性好、创新产品带动力强,具有较高技术水准、完整解决方案和相对成熟应用模式,具备可复制性和示范推广性。
社区就业平台、智能管理系统……在合肥,数字技术正被越来越广泛地应用在各小区中,这些数字场景的出现,为居民的生活带来便利。






