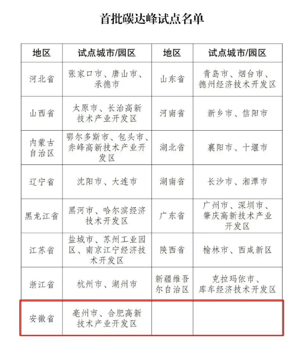
12月6日,国家发展改革委办公厅发布关于印发首批碳达峰试点名单的通知。确定亳州市、张家口市等25个城市、长治高新技术产业开发区等10个园区为首批碳达峰试点城市和园区。

湖南赢科储能科技有限公司(以下简称“赢科储能”)响应政策,积极推进首批碳达峰试点城市和园区建设工作。近日,赢科储能为安徽省亳州市各类企业提供能源解决方案。根据政府、园区、企业不同区域主体对电能质量、“双碳”等多元需求,赢科储能差异化储能解决方案保障各类企业稳定用电、降低用电成本,同时构建清洁低碳、安全高效的现代能源体系,助力亳州市实现“碳达峰、碳中和”目标。

作为国内领先的安全储能系统解决方案专家,赢科储能始终坚持以技术创新为引领,数字化管理为手段,利用自有能源工业互联网平台操作系统、电池管理系统、能源管理系统等多个系统平台,快速搭建储能、光伏、充电设备等应用系统,形成赢科储能智能运维平台、智能运营平台、数字能碳监控平台,构建“硬件(产品)+软件(EMS、BMS)+平台(虚拟电厂、数字化管理与交易平台)” 智慧能源产业生态,全面提升能源管理效率,最终实现绿电并网交易,以应对双碳时代的新要求,推动新能源产业创新升级。