近日,国家发展改革委等部门公布了2021年(第28批)新认定及全部国家企业技术中心名单,其中安徽4家企业技术中心被新认定具有国家企业技术中心资格。
此外,因存在未报送材料、评价不合格、严重违反海关监管规定受到行政处罚、被列入失信联合惩戒名单、“违反税收征管法及有关法律、行政法规,构成偷税、骗取出口退税等严重税收违法行为”等情况,全国有142家国家企业技术中心及分中心资格被撤销,安徽3家公司在内。
至此,安徽共有96家公司具有国家企业技术中心资格。

2021 年新认定(第 28 批)国家企业技术中心名单
(安徽省)

撤销的国家企业技术中心名单
(安徽省)

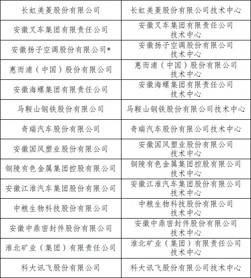
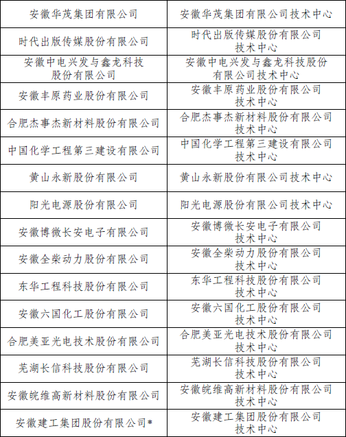
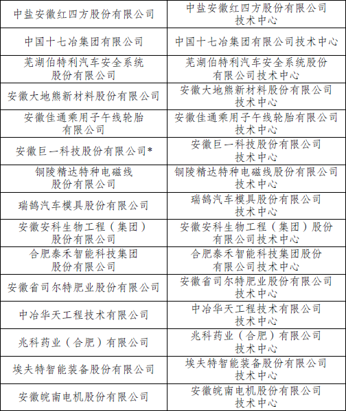
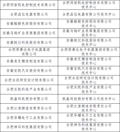
国家企业技术中心名单(全部)
(安徽省)
![]()







