各地级以上市人民政府,省政府各部门、各直属机构:
《广东省培育区块链与量子信息战略性新兴产业集群行动计划(2021-2025年)》已经省人民政府同意。现印发给你们,请结合本地本部门工作实际,认真组织实施。实施过程中遇到的重大问题,请径向省科技厅反映。
广东省科学技术厅 中共广东省委网络安全和信息化委员会办公室
广东省工业和信息化厅 广东省发展和改革委员会
广东省市场监督管理局 广东省政务服务数据管理局
广东省地方金融监督管理局
2020年9月25日
广东省培育区块链与量子信息战略性
新兴产业集群行动计划(2021-2025年)
为贯彻省委、省政府关于推进数字经济强省建设的工作部署,加快培育区块链与量子信息战略性新兴产业集群,依据《广东省人民政府关于培育发展战略性支柱产业集群和战略性新兴产业集群的意见》(粤府函〔2020〕82号)等文件精神,制定本行动计划。
一、总体情况
(一)发展现状。区块链产业包括硬件基础设施、底层技术平台、区块链通用应用、技术扩展平台及终端用户服务等,我省已初步形成了覆盖区块链全产业链条的产业技术图谱。技术创新及应用方面,全省专利申请量约占全国三分之一;区块链服务为政务、民生、金融等提供有力支撑,如区块链电子发票接入企业近万家,跨境交易实现千万级,供应链金融达到亿级。产业发展方面,涌现出一批龙头企业及细分领域优势企业,区块链信息服务备案企业160余家,约占全国备案量的22%。
量子信息产业包括未来信息材料与器件、量子模拟与计算、量子通信与网络、量子精密测量与计量以及关键核心工程装备等。依托广东省在信息产业领域的领先优势,我省量子信息产业在量子通信、量子材料、关键元器件、重大仪器设备等方面已初步建立具有一定研发和生产规模的产业体系,行业龙头企业已初步完成技术与产业布局。
(二)存在问题与面临挑战。区块链与量子信息产业整体处于起步阶段,区块链产业存在问题与面临挑战主要包括:一是技术集成支撑不足,技术成熟度不高,底层平台较分散,互联互通能力不强,可兼容、互操作、规范性的技术体系有待完善。二是行业对区块链应用认知及应用集成纵深不够,区块链应用布局相对单一,数据孤岛现象依然存在,特色优势场景欠缺,“杀手锏”应用和应用“闭环”体系亟待突破。三是技术、人才、平台、应用、服务等关键产业要素集群尚未形成,生态集成体系不全,产业标准体系、测试评估体系亟需建立,监管机制亟待完善。
量子信息产业存在问题与面临挑战主要包括:一是国内外尚处于技术形成和产业培育阶段,其中,作为底层核心技术的量子芯片规模制备与集成是发展的关键之一。上游产业核心技术、关键材料、高端科学仪器设备依赖进口,存在被禁运风险,亟需加快自主攻关、掌握技术发展主动权。二是量子信息创新主体之间尚未建立长效联动机制,缺少统一行业机构、学会组织等,亟待加快量子信息技术规模化与集团化协调发展步伐,优化资源配置,形成良性竞争格局。三是国际竞争日趋激烈,量子科技领域受到国外限制,我省部分量子科技领域进入了“无人区”,必须尽快占领量子技术制高点。
(三)优势与发展机遇。区块链方面,我省率先出台产业政策,建设多家孵化载体及鹏城实验室等重大创新平台,形成了从底层到应用、从产业到服务的全链条发展形态,有基础有优势抢抓新的产业机遇。一是深耕技术开发与创新,建设自主可控的区块链底层平台,打造可信数据服务网络基础设施,夯实价值互联网支撑能力。二是基于优势特色产业打造“杀手锏”应用,完善应用“闭环”体系,促进区块链与实体经济、数字经济加速融合创新,服务社会治理革新。三是优化产业布局和产业培育模式,建立开放、创新、完备的产业服务生态,提升标准化、规范化水平,促进产业高质量发展。
量子信息方面,传统信息产业为新兴量子技术应用提供了有力支撑,量子云平台、量子加密通信技术和产业正在兴起,应用潜力巨大。一是增强源头创新能力。加大量子科技基础研究和关键核心技术攻关,围绕量子计算、未来信息材料等主要领域,打造量子科技创新平台,实现引领性原创成果重大突破。二是促进产业应用。结合我省产业需求,优化布局量子产业生态圈,落地一批创新型标杆式量子信息技术示范应用场景,推动量子信息与各行业的融合发展。
二、工作目标
到2025年,区块链产业进入爆发期,可信数据服务网络基础设施基本完善,形成区块链技术和应用创新产业集群国际化示范高地;建成广东“量子谷”,打造世界一流的国际量子信息技术创新平台和我国量子信息产业南方基地。
(一)技术创新实现新突破。突破一批区块链底层核心技术、组件化通用技术、细分行业专用技术,打造出若干安全、自主可控的区块链底层平台,培育一批具备原始创新能力的区块链企业;打造10个左右具备国际影响力的头部企业,建设10个左右区块链实验室、研发中心等创新平台,建设基于区块链的网络基础设施,形成完善的区块链产业技术创新体系。积极参与国际、国内量子信息领域标准制定;培育量子技术全产业链和生态圈,在关键核心材料和仪器装备、量子芯片与专用量子计算机、量子精密测量、量子网络与信息安全等领域取得创新突破;建设一批引领国际的量子科技创新平台与量子信息产业园,培育多个在全球具有重要影响的量子科技龙头企业。布局一批高价值专利,知识产权储备、运营和保护水平明显提高。
(二)产业应用不断丰富。推动区块链与实体经济、数字经济、民生服务、社会治理等领域深度融合,支持在深圳开展数字货币研究与移动支付等创新应用,开展区块链技术在数字政府领域探索应用,打造100个特色鲜明、亮点突出、可复制推广的区块链典型应用案例,全省区块链产业产值大幅度提升。拓展量子信息技术在保障国家重大基础设施绝对安全运行、信息与网络安全、量子人工智能、国防服务、政务服务、工业服务、金融服务、教育服务等社会关键领域的“杀手锏”产业应用,实现量子信息产业跨越式发展,产业规模增长20倍以上。
(三)产业生态基本完善。建成10个左右区块链高端研究机构,建成10个左右粤港澳大湾区区块链离岸孵化器,建成10个左右区块链加速器、产业园区,区块链产业新技术、新模式、新业态的探索更具活力,区块链产业创新链、应用链、价值链更加通畅,技术创新、人才汇聚、市场安全有序的产业生态体系基本形成。建设若干量子信息技术孵化平台、共享共用中试平台、产业研究院,打造国际量子科技创新中心,形成贯穿量子信息上中下游的全产业链条:上游着力解决材料、器件与系统的加工、制造、表征等关键核心技术及装备的短板问题;中游着力攻克与量子计算密切相关的量子算法、量子系统软件、量子操作软件、量子计算机体系构架等关键核心技术,开展大规模量子模拟与计算,突破量子加密通信与量子网络、量子精密测量及量子用户生态圈等产业瓶颈;下游着力建立量子行业标准,提升量子信息技术在各细分行业的应用服务能力。完善相关人才配套、创业扶持等产业政策,构建利于“瞪羚”“独角兽”企业培育成长的量子应用生态环境。
(四)协同创新联动发展。加快打造国家级区块链发展先行示范区,推动区块链技术创新、成果转化应用、产业推广等一体化发展;加快创新要素在集群内、区域内有序流动和应用,形成产业技术体系完备、大中小企业融通发展、特色优势鲜明的创新型产业集群。政府引导、市场驱动,促进量子信息产业研发机构、企业、行业组织与政府协同创新,实现量子信息领域基础研究、应用研究与成果转化一体化衔接发展,推进量子信息创新链、产业链、资金链、政策链与人才链深度融合;根据国家战略布局,汇聚广东区域优势资源,打造开放合作的粤港澳大湾区、泛珠三角地区量子信息产业发展格局。
三、重点工程
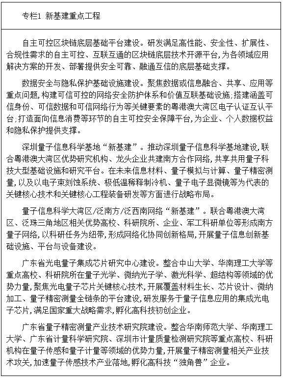
(一) 新基建“强基”工程。区块链领域,推进可信数据服务网络基础设施建设,组织领军企业、科研机构建设一批自主可控、互联互通的区块链开源平台,围绕数据安全、隐私保护等,建设可拓展交互的可信数据服务网络,推动“信息互联网”向“价值互联网”变迁,通过兼容性技术架构有序整合优势核心理论与关键技术,逐步建成以广东为切入点辐射全国的“广东链”,形成支撑数字经济加速赋能、实体经济转型升级和社会治理革新的新型基础设施。量子信息领域,通过量子信息“新基建”战略计划,夯实我省量子科技在原创研发、技术孵化、产业集群培育、高端人才培养等方面的共享共用研究平台、世界一流研发平台与工程化中试平台。(省发展改革委牵头,省工业和信息化厅、科技厅按职责分工负责)

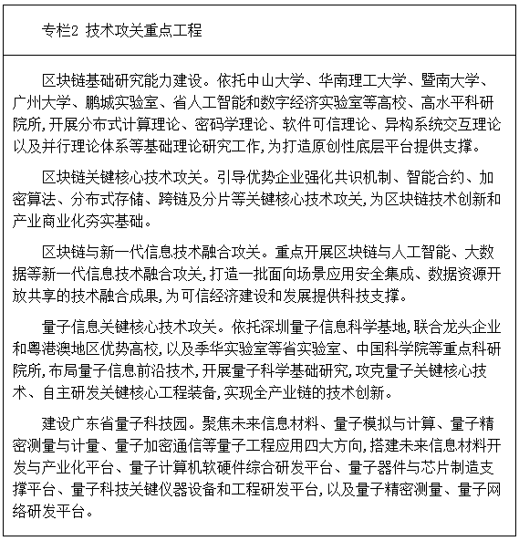
(二) 关键核心技术“引擎”工程。汇聚省内外优势企业、高校院所等创新力量,聚焦数学、物理学、信息科学、密码学、材料科学等基础科学和应用科学开展研究;继续组织实施省重点领域研发计划,引导创新型优势企业围绕区块链关键核心技术、区块链与新一代信息技术融合、核心量子器件与量子计算芯片、专用与通用量子计算机、极限量子精密测量技术、量子加密通信、量子网络及关键核心工程装备等方面开展攻关;支持地市联合中科院建设重大科技基础设施;支持省内高校院所、龙头骨干企业共建重点实验室、工程技术研究中心、新型研发机构等创新平台,着力提升区块链与量子信息产业原始创新能力。(省科技厅牵头,省工业和信息化厅、教育厅、发展改革委按职责分工负责)

(三) 标准规范“引领”工程。研究、探索成立省区块链标准化技术委员会、省量子信息标准化技术委员会;支持我省优势企业与科研机构主导或参与相关国际标准、国家标准、行业标准、地方标准及团体标准等制修订工作。推动区块链国家标准示范基地建设,全面推进区块链国家标准在企业落地应用,提升产业链兼容性、互通性,促进标准及评测在粤港澳大湾区互认互通。健全量子信息技术标准体系和技术规范,打造标准服务平台;推出一批产业发展急需、具有重要应用和推广价值的标准,支撑量子信息技术研发和产业化发展。(省科技厅牵头,省市场监管局、工业和信息化厅按职责分工负责)

(四) 企业梯队“引培”工程。对照我省区块链、量子信息产业链薄弱环节,发挥我省电子信息产业优势,靶向引进一批技术创新团队和优势特色企业在广东创新创业。加大省内企业培育力度,孵化一批行业细分领域的“专精特新”企业,培育一批掌握关键核心技术的“瞪羚”“独角兽”企业;支持国家级、省级重大创新载体和平台,培育一批立足产业前沿技术发展的未来企业;支持若干龙头企业加大科研投入,做大做强产业平台,提升品牌效应;鼓励一批应用服务型企业,加快商业化、价值型应用场景的落地推广,打造“杀手锏”应用。(省工业和信息化厅牵头,省科技厅、商务厅、人力资源和社会保障厅按职责分工负责)
(五) 应用示范“赋能”工程。
推动区块链技术与政务、民生、金融、智能制造、供应链、电子存证、产品溯源、现代农业、数字版权和社会治理等应用领域的深度融合,落地一批典型应用示范项目,支撑区块链产业规模化发展。全方位多元化推动量子信息产业应用示范。支持各地市根据产业基础和发展特色,围绕量子信息产业规划整体布局,规划量子信息+区块链、人工智能、大数据、物联网、云计算、智能制造、5G等重点专项应用项目。推动量子信息与电信网络的融合,联合传统安全行业确保信息与网络安全。探索量子信息在政务、金融、电力和国防等国计民生重要行业和领域的推广应用。(省工业和信息化厅牵头,省委网信办,省发展改革委、司法厅、政务服务数据管理局、自然资源厅、教育厅、科技厅、卫生健康委、水利厅、民政厅、农业农村厅、商务厅、地方金融监管局、监狱管理局和各地级以上市人民政府按职责分工负责)

(六) 产业生态“培育”工程。打造集孵化、加速、集聚、监管等于一体的全生命周期产业生态培育体系。提升广州区块链国际创新中心、黄埔链谷等载体产业孵化能力,探索建设粤港澳大湾区区块链离岸孵化器,打造特色孵化品牌。充分发挥省创新创业基金作用,为区块链企业提供天使投资、股权投资、投后增值等多层次服务。大力发展区块链行业相关产业联盟、咨询评估、安全服务、技术标准等机构。强化越秀国际区块链产业园、深圳南山科技园等区块链产业园服务能力,加速产业链上下游企业的入驻,推动产业集聚发展。建立审慎包容的区块链产业发展安全监督保障体系,引导区块链产业安全有序发展。围绕量子信息全链条产业发展,以未来信息材料为核心,以量子芯片集成、量子精密测量技术为先导,以量子网络和量子计算工程应用为目标,大力支持关键核心技术的自主研发,加快推广应用步伐。设立政府引导、市场驱动下的量子信息产业专项基金,优化量子信息企业营商环境。鼓励我省重点高校开展量子科学相关学科专业建设,支持面向产业应用的本科、硕士、博士学位人才的培养。(省工业和信息化厅牵头,省委网信办,省教育厅、科技厅、人力资源和社会保障厅按职责分工负责)
(七) 区域创新“联动”工程。区块链方面,建成立足广东、辐射粤港澳、面向全球的技术创新与应用集聚试验区。重点推动广州、深圳、佛山、珠海、东莞等区域联动,协同推进技术攻关、成果转化和应用推广。支持广州建设以区块链为特色的中国软件名城示范区,打造国家级区块链发展先行示范区;支持深圳依托数字货币研究院,布局数字货币为主的金融科技产业,打造区块链特色的数字经济示范窗口;推进佛山、珠海、东莞、中山建设区块链+智能制造创新产业园和金融科技应用集聚区,打造产业细分领域差异化、互补化、特色化示范应用。量子信息方面,重点支持广州、深圳吸引省外、海外量子信息高水平院校、优势科研机构与龙头骨干企业在我省设立分支机构,开展量子信息人才培养与重大科技成果转化。积极对接国家战略,争取承担国家重大科技专项;加强国内外合作,支持粤港澳大湾区量子信息领域高水平院校、科研机构与龙头骨干企业,以产业技术发展需求为基础,组建产业联盟,联合开发、资源共享、优势互补,提升量子信息产业技术创新能力。(省工业和信息化厅牵头,省科技厅、地方金融监管局和各地级以上市人民政府按职责分工负责)
四、保障措施
(一)强化组织协调领导。成立区块链与量子信息技术创新与应用推进工作领导小组,统筹谋划产业发展的顶层设计、政策支持体系、重大工程和重大工作协调等事项。省科技厅等有关部门、主要地市政府共同参与,协调推进区块链与量子信息产业发展的各项工作。(省科技厅牵头,省工业和信息化厅、发展改革委和各地级以上市人民政府按职责分工负责)
(二)加大政策支持力度。积极强化政策引导,聚焦区块链、量子信息技术创新和产业发展重大需求,加快出台引导细则和扶持政策。加大力度在区块链与量子信息产业集群建设中跟进落实已有财政、税收、土地、金融、贸易以及人才等优惠政策。鼓励有条件的地市根据自身产业发展需求,在落实深化已有政策基础之上制定特色化的产业扶持政策。持续加大对区块链、量子信息技术创新机构、重点实验室、重要服务平台的扶持力度。(省科技厅牵头,省发展改革委、工业和信息化厅、税务局、自然资源厅、财政厅按职责分工负责)
(三)加快人才引育步伐。依托“珠江人才计划”“广东特支计划”等人才工程,加大领军人才和团队的引进力度。鼓励南方科技大学、中山大学、华南理工大学等高校,以及龙头企业创新平台、科研机构等完善产业人才培育体系;支持专业化培训机构加大对专业型、复合型人才的培育。支持深圳先行设立量子科学与工程国家一级学科,加快量子科技创新人才队伍培养。(省委组织部牵头,省科技厅、人力资源和社会保障厅、财政厅按职责分工负责)
(四)充分发挥行业组织作用。激发区块链、量子信息产业论坛、联盟、行业协会等在技术研发、人才培养、应用推广等方面的作用,着力形成多元化、体系化产业发展力量。引导社会组织参与技术和产业政策宣贯、项目推介等工作,促进我省区块链与量子信息技术和产业发展生态更加稳健、有活力。(省工业和信息化厅牵头,省人力资源和社会保障厅、科技厅按职责分工负责)
(五)营造良好发展环境。加强宣传推广,提高社会公众对区块链安全风险防范认识,加紧组织力量对全省区块链安全风险问题相关的政策法规和管理制度开展持续性和常态化的专题研究,率先建立起适应区块链技术的监督保障体系。鼓励开展量子信息环境下的网络通信实用安全性理论研究,强化行业自律,营造良好的社会环境和舆论氛围,促进产业健康有序发展。(省委网信办、省工业和信息化厅牵头,省科技厅按职责分工负责)