各市经信局,广德市经信局、宿松县科经局:
现将《2022年“十行千亿万企”中小企业融资专项行动实施方案》印发给你们,请结合工作实际,认真贯彻落实。
安徽省经济和信息化厅
2022年1月4日
抄送:国家开发银行安徽省分行、中国工商银行安徽省分行、中国银行安徽省分行、中国建设银行安徽省分行、交通银行安徽省分行、中国邮政储蓄银行安徽省分行、安徽省农村信用社联合社、徽商银行、中国光大银行合肥分行、中信银行合肥分行、招商银行合肥分行、上海浦东发展银行合肥分行、浙商银行合肥分行、合肥科技农村商业银行。
2022年“十行千亿万企”中小企业
融资专项行动实施方案
以习近平新时代中国特色社会主义思想为指导,深入贯彻习近平总书记关于金融工作重要论述及培育一批专精特新中小企业、提升中小企业创新能力的重要指示精神,认真落实党的十九届六中全会、中央经济工作会议、省第十一次党代会和省委经济工作会议等关于加强金融服务实体经济的重要决策部署,牢固树立“抓金融就是抓发展”的理念,立足服务实体经济,全面拓展与省内银行业金融机构战略合作,为中小企业创业创新,实现专精特新发展提供金融支撑。
二、行动目标
2022年,安徽省经济和信息化厅与省内10家以上银行业金融机构开展战略合作,引导安排不少于4000亿元专项信贷资金,用于支持不少于20万户小微及制造业中小企业融资,其中,用于支持专精特新中小企业融资的信贷资金不少于700亿元。积极引导合作银行聚焦小微、制造业等重点领域,增强金融服务的适配性、普惠性、直达性和稳健性,努力推动我省中小企业金融供给实现总量稳步增长,质量、效率、效益明显提升。
三、行动内容
(一)合作银行
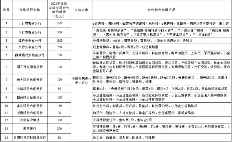
国家开发银行安徽省分行、中国工商银行安徽省分行、中国银行安徽省分行、中国建设银行安徽省分行、交通银行安徽省分行、中国邮政储蓄银行安徽省分行、安徽省农村信用社联合社、徽商银行、中国光大银行合肥分行、中信银行合肥分行、招商银行合肥分行、上海浦东发展银行合肥分行、浙商银行合肥分行、合肥科技农村商业银行(合作信贷计划见附件)。
鼓励资本充足、经营情况良好,且有合作意向的其他省内银行机构参与合作。
(二)重点支持对象
小微及制造业中小企业。优先支持国家级专精特新“小巨人”企业、省级专精特新冠军企业、省级专精特新企业、创新型中小企业,首台套重大技术装备、首批次新材料、首版次软件研制企业,列入年度工业项目投资导向计划的中小微企业以及省市县经信部门推荐的市级专精特新等优质中小微企业。
(三)重点任务
1. 加大金融高效供给。
鼓励大型银行发挥行业带头作用,主动“啃硬骨头”,下沉服务重心,加大企业“首贷”投放力度,覆盖企业融资供给“空白地带”。
鼓励股份制中小银行发挥灵活高效的组织优势,结合自身特点和市场定位,加强数字普惠金融创新,丰富线上信贷业务,拓展企业融资覆盖面。
鼓励地方法人合作银行发挥服务地方经济发展主力军作用,把握“地缘、人缘、亲缘”等信息优势,加强与当地企业联系对接,上门服务,做优做实传统金融业务。
鼓励合作开发银行健全完善转贷款业务治理体系,强化对合作银行准入管理,加大转贷款投放力度,为小微企业提供低成本信贷资金。支持其在业务范围内为符合条件的制造业中小企业技术改造和转型升级提供金融支持。
2. 补足信贷融资短板。
鼓励合作银行降低企业贷款准入门槛,将企业工业厂房、购置设备、知识产权、股权、政府和核心企业采购订单、应收账款等纳入合格抵质押担保物范围。对于资金暂遇困难但生产经营正常的中小企业及轻资产科技型小微企业,合作银行要做到不压贷、限贷、抽贷、断贷。
支持合作银行运用科技金融手段,开发线上融资产品,进一步完善企业信用评价模型、风险管控技术和授信审批机制,提升信用贷款占比及融资便利度。
引导合作银行合理设置贷款期限,结合企业所在行业资金需求特点,加大制造业中长期贷款、无还本续贷投放力度,推广“随借随还”模式。
督促合作银行落实普惠金融定向降准政策,用好支小再贷款再贴现、普惠小微贷款等政策支持工具,确保信贷资金精准“滴灌”中小企业。督促合作银行严格执行收费标准,杜绝变相收费、虚增收费行为,切实降低企业综合融资成本。
3. 聚焦支持专精特新。
建立专精特新企业融资白名单推送共享机制,鼓励合作银行结合企业特点及需求,量身定制“专精特新贷”“小巨人贷”等专属金融产品,为专精特新及“小巨人”企业融资提供一揽子解决方案。
鼓励合作银行为符合条件的专精特新及“小巨人”企业给予一定信用贷款额度,授信期不少于3年,原则上,对省级专精特新企业给予信用贷款额度100-300万元,对“小巨人”企业给予信用贷款额度300-1000万元,授信期内随借随还。
引导合作银行开发“技术改造贷”,对通过购置设备实施技术改造项目的专精特新中小企业,按照企业购置设备资产交易价格或评估价值的70%,给予3-5年期无担保贷款。
引导合作银行建立专精特新企业贷款绿色审批通道。原则上,在企业申贷材料齐全的情况下,审批时间控制在5个工作日以内。
4. 探索创新金融服务。
鼓励合作银行加强与产业链供应链核心企业合作,综合运用金融科技手段,整合商流、物流、资金流、信息流等信息,在真实交易背景下,构建产业链供应链核心企业与上下游企业一体化金融供给体系和风险评估体系,推出一系列高效优质的产业链供应链金融产品矩阵,为链上中小企业提供系统性融资解决方案。
推动合作银行发挥金融全要素带动作用,积极运用“贷、债、股、代、租、顾”等服务方式,拓展企业融资渠道。
支持各地联合合作银行举办政策宣讲会、银企对接会、企业培训会、创新创业大赛等活动赛事,组织合作银行赴企业开展调研、诊断,为企业提供综合金融服务。
四、行动步骤
(一)谋划启动阶段(2021年12月-2022年1月)。制定印发《2022年“十行千亿万企”中小企业融资专项行动实施方案》及合作银行特色金融产品手册。各合作银行结合自身特色制定印发实施细则,细化目标任务、支持对象、工作举措,明确有关要求。
(二)推进实施阶段(2022年2-11月)。大力推广合作银行特色金融产品,适时开展融资需求摸排对接,按季度调度、通报专项行动推进落实情况,协调解决工作推进中的困难和问题。
(三)全面总结阶段(2022年12月)。全面梳理专项行动全年工作开展情况,及时总结经验做法、收集典型案例、上报工作成效,谋划下一年度合作方案。
五、保障措施
(一)加强组织领导。省经济和信息化厅与各合作银行联合成立“十行千亿万企”融资专项行动工作推进小组(以下简称工作推进小组),由分管厅长、分管行长任组长,厅有关业务处室局、各合作银行相关业务部门负责同志任小组成员,负责统筹推进专项行动工作。工作推进小组办公室设在省经济和信息化厅中小企业局、各合作银行普惠金融事业部或小企业部,负责工作推进小组日常工作。各市经信部门与合作银行市级分支机构比照省级合作模式,建立工作推进对接机制,强化沟通协调、信息共享、上下联动,强力推进合作协议落实落地。
(二)建立“白名单”推送机制。各地要建立银企信息“双推送”工作机制,提高融资服务效率。省经信厅和市县经信部门要建立优质企业“白名单”推送机制,发挥行业主管部门优势,定期梳理全省和各市县重点行业、重点企业、重大项目清单,积极摸排收集融资需求,及时推送至合作银行相应分支机构,同时将银行信贷产品定期向企业推送。合作银行各分支机构要主动对接“白名单”企业、项目融资需求,按照自主决策、风险可控的原则,对符合条件的企业给予差别化信贷支持,做好全口径金融服务。
(三)加大协调力度。各地、各合作银行分支机构要采取多种形式加大政策宣讲,提升企业对专项行动知晓度,认真做好融资需求对接情况的跟踪、统计、分析、评估,加强对专项行动推进落实情况的调度,按季度将工作进展情况、需求对接情况以及存在的困难问题等报送至省经济和信息化厅、各合作银行。银企合作成效、典型经验做法将适时上报省委省政府、工业和信息化部、各合作银行总行。
2022年“十行千亿万企”中小企业融资专项行动信贷合作计划表
