生成式人工智能应用发展报告(2024)

研究报告 (599) 发布于:2025-12-04 更新于:2025-12-04
项目申报

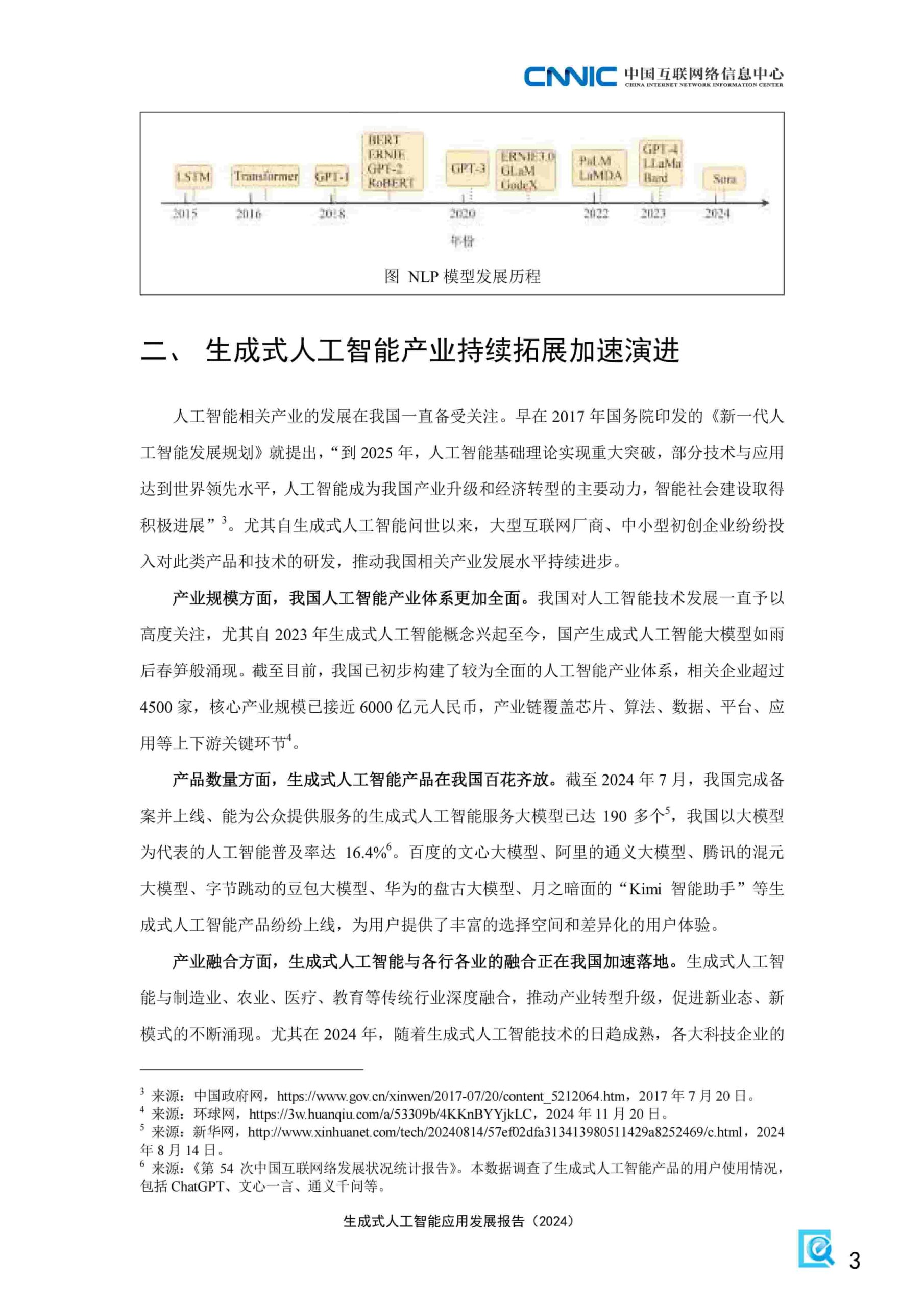
近日,中国互联网络信息中心(CNNIC)发布了《生成式人工智能应用发展报告(2024)》。该报告指出,2024年是我国人工智能发展的重要里程碑。随着国家战略的不断推进和产业生态的日趋成熟,生成式人工智能正逐渐成为推动经济社会发展的重要动力。报告共分为五个部分,全面分析了生成式人工智能的发展现状、政策环境、技术生态、应用情况以及面临的挑战与建议。

生成式人工智能应用发展报告(2024) 生成式人工智能应用发展报告(2024) 生成式人工智能应用发展报告(2024) 生成式人工智能应用发展报告(2024) 生成式人工智能应用发展报告(2024) 生成式人工智能应用发展报告(2024) 生成式人工智能应用发展报告(2024)

生成式人工智能应用发展报告(2024):电子版下载地址

THE END

温馨提示:

如有侵权请联系删除邮箱:2942802716@qq.com, 违法和不良信息举报邮箱:hzj@spiderltd.com。
新媒体服务
Baidu
map