2025年脑机接口产业蓝皮书

研究报告 (424) 发布于:2025-12-09 更新于:2025-12-11
项目申报

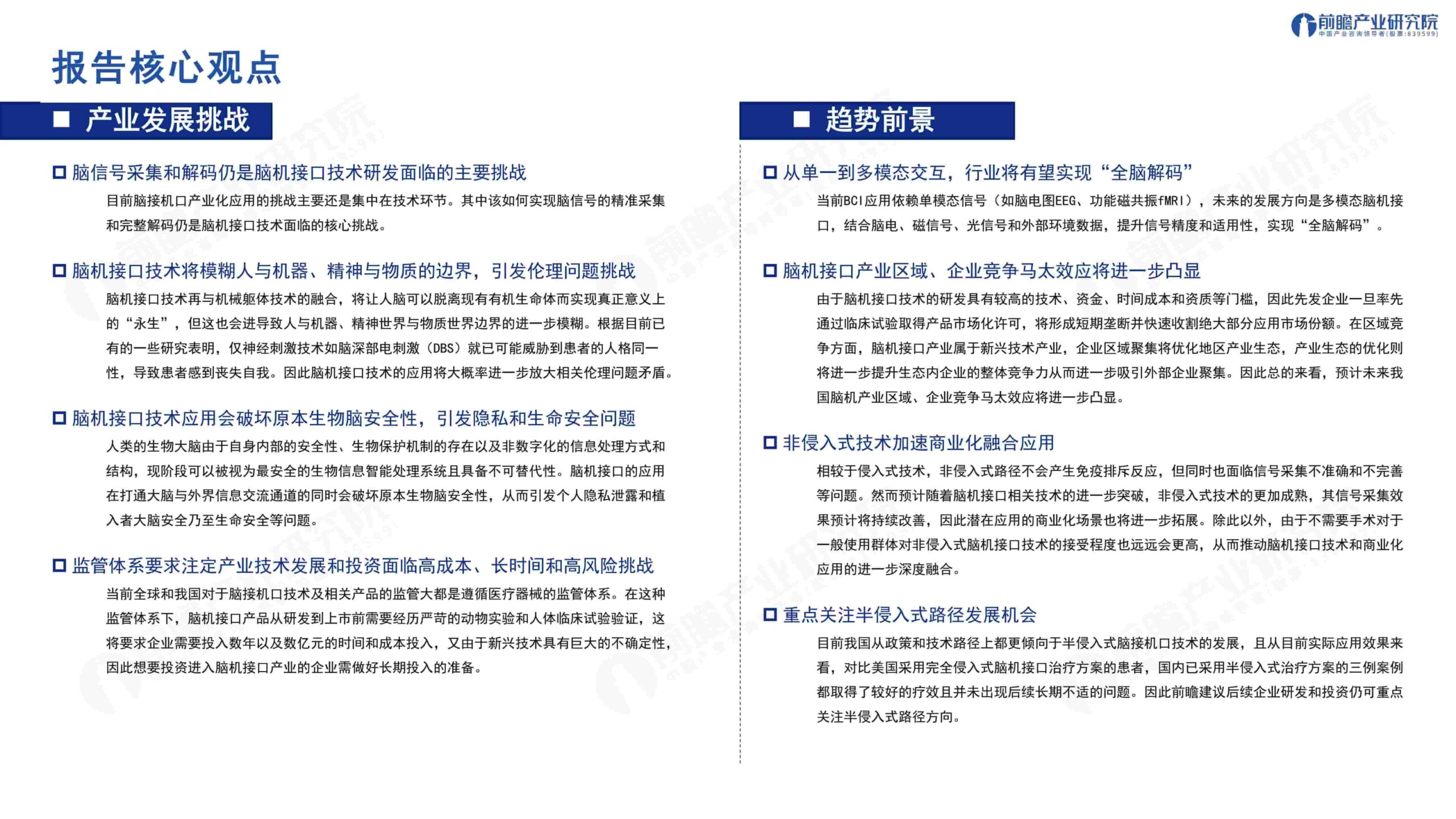
全球脑机接口产业正处于攻坚突破期,基础学科技术已具备支撑能力,各国政策积极引导,当前市场规模约20亿美元,潜在需求巨大,产业化后直接经济效益预计超3000亿美元。中国在该领域倾向半侵入式技术路径,处于全球相对领先地位,研发以高校和研究院为核心,产业化由企业与产业基金联合孵化完成。

以下为报告节选内容

2025年脑机接口产业蓝皮书

2025年脑机接口产业蓝皮书

2025年脑机接口产业蓝皮书

2025年脑机接口产业蓝皮书

2025年脑机接口产业蓝皮书

2025年脑机接口产业蓝皮书

2025年脑机接口产业蓝皮书

2025年脑机接口产业蓝皮书:电子版下载地址

THE END

温馨提示:

如有侵权请联系删除邮箱:2942802716@qq.com, 违法和不良信息举报邮箱:hzj@spiderltd.com。
新媒体服务
Baidu
map