2021 年,赛迪顾问针对国内城市数字化转型过程中网络安全的建设和运营情况,设计了城市数字化网络安全评价指标体系,并且调研了近百个城市的网络安全状况,在对相关资料进行收集分析后,结合指标体系对中国各城市进行科学评估,得出 2021 城市数字化网络安全指数榜单 TOP30,并在此基础上形成了《城市数字化网络安全评价指数白皮书(2021)》
今年,百年变局和世纪疫情交织叠加,国际环境日趋复杂,全球产业链供应链遭受冲击,网络空间安全面临的形势持续复杂多变。此外,随着数字化、网络化进程加快,城市资产暴露面不断扩大,安全漏洞、数据泄露、网络诈骗等风险持续增加。在此背景下,赛迪顾问在调整优化了部分指标后再次启动了《数字城市网络安全评价指数白皮书(2022)》的研究和撰写工作。
以下是报告部分内容,完整版报告可至于底部下载。




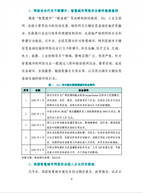
完整版报告可点击右侧下载>数字城市网络安全评价指数白皮书(2022)